Berechtigungen
Einleitung
Standard Berechtigungen
Wenn Sie mit dem System neu starten, dann sind bereits Standard Berechtigungen vergeben. Sie brauchen sich mit den Berechtigungen also nur beschäftigen, wenn Ihnen das Standardmodell nicht ausreicht.
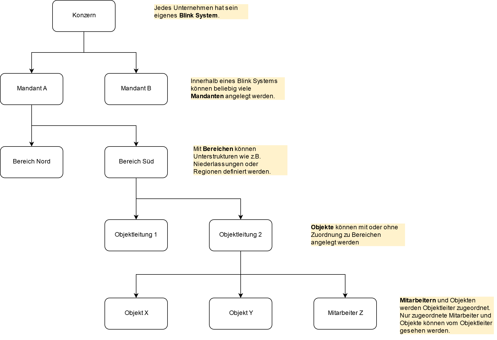
Blink beinhaltet ein umfangreiches Berechtigungskonzept, das es ermöglicht, auch komplexe Organisationsstrukturen abzubilden. Dabei wird grundsätzlich unterschieden in:
- Sichtbarkeit: Welche Mandanten, Objekte und Mitarbeiter kann ein angemeldeter Benutzer sehen?
- Aktionen: Welche Berechtigungen hat der Benutzer und welche Aktionen kann der Benutzer ausführen?
Um die Organisationsstruktur abzubilden, können Objektleiter und Vorgesetzte definiert werden. Zusätzlich kann man mit den "Bereichen" auch komplexere Organisationsformen umsetzen.
Sichtbarkeit
Die Sichtbarkeit wird primär gesteuert über:
Mandantenzuordnung: Mitarbeiter werden immer innerhalb eines Mandanten angelegt. Jeder Mitarbeiter eines Mandanten kann immer nur die Mitarbeiter innerhalb dieses Mandanten sehen.
Objektleiterzuordnung: Im Objekt kann ein oder mehrere Objektleiter definiert werden. Der Objektleiter sieht also nur die Objekte, bei denen er eingetragen ist.
Teamleiterzuordnung: Im Mitarbeiter kann ein oder mehrere Teamleiter definiert werden. Der Objektleiter sieht also nur die Mitarbeiter, bei denen er eingetragen ist.
Bereichzuordnung: Wenn ein Mitarbeiter als Manager eines Bereichs definiert wird, dann sieht dieser Mitarbeiter alle Objekte und Mitarbeiter des Bereichs.
Zusätzlich gibt es 2 Berechtigungen, die direkten Einfluss auf die Sichtbarkeit haben. In den Mandanteneinstellungen im Bereich Berechtigungen können Sie für jede Berechtigungsgruppe diese Rechte definieren.

| Berechtigung | Auswirkung |
|---|---|
| Alle Mitarbeiter / Benutzer anlegen und bearbeiten | "Alle Mitarbeiter" sind alle Mitarbeiter des Mandanten. Wenn dieses Recht gesetzt ist, dann spielt die Zuordnung als Teamleiter beim einzelnen Mitarbeiter keine Rolle mehr. Auch die Bereiche werden mit dieser Einstellung ignoriert. |
| Alle Objekte anlegen und bearbeiten | "Alle Objekte" sind alle Objekte des Mandanten. Wenn dieses Recht gesetzt ist, dann spielt die Zuordnung als Objektleiter beim einzelnen Objekt keine Rolle mehr. Auch die Bereiche werden mit dieser Einstellung ignoriert. |
Systemadministratoren
Systemadministratoren haben grundsätzlich immer Zugriff auf alle Mandanten und Mitarbeiter.
Berechtigungen & Aktionen
Die Berechtigungen steuern, welche Aktionen ein Mitarbeiter im Blink System durchführen darf.
System- und Mandantenberechtigungen
Blink unterscheidet zwischen Systemberechtigungen und Mandantenberechtigungen. Systemberechtigungen gelten nur für Systemadministratoren. Mandantenberechtigungen gelten für alle "normalen" Mitarbeiter, die einem Mandanten zugeordnet sind.
Mandantenberechtigungen
Die Mandantenberechtigungen betreffen alle "normalen" Mitarbeiter, wie Reinigungskräfte, Objektleiter oder die Lohnbuchhaltung.
Die Mandantenberechtigungen können unter Konfiguration → Mandanten → Mandant → Berechtigungen definiert werden.
Systemberechtigungen
Die Systemberechtigungsgruppen finden Sie unter Konfiguration → Berechtigungen.
Diese Berechtigungsgruppen betreffen nur Systemadministratoren.



