Dokumentenmanagement einrichten
Bevor ihr mit Dokumenten arbeiten könnt, muss die Funktion einmal richtig eingerichtet werden. Hier zeigen wir euch, wie ihr Dokumente aktiviert, Kategorien erstellt und wie die Zugriffsrechte funktionieren.
Funktion aktivieren
Die Funktion Dokumente ist in eurem System aktiviert. Damit ihr starten könnt, muss die Funktion über das Lizenzmanagement für die einzelnen Mandanten und Berechtigungsgruppen aktiviert werden.

Dokumentenkategorien
In Blink muss jedes Dokument mindestens einer Kategorie zugeordnet werden – das ist nicht nur für die Struktur wichtig, sondern auch für die Zugriffssteuerung. Denn über die Kategorie wird festgelegt, welche Berechtigungsgruppen das Dokument sehen dürfen. Die Erstellung der Kategorien ist deshalb der erste Schritt bei der Konfiguration des Dokumentenmanagements.
Berechtigungen zu Kategorien
Ein Benutzer kann eine Kategorie erstellen, bearbeiten oder löschen, wenn er
die Berechtigung zur Systembearbeitung hat (Konfiguration → Berechtigungen → “Systemeinstellungen”) oder
die Berechtigung zur Mandantenbearbeitung hat (Konfiguration → Berechtigungen → “Mandanten anlegen und bearbeiten” oder Mandantenverwaltung → Mandant auswählen → Berechtigungen → “Mandanten-Einstellungen bearbeiten”)
Eine Kategorie kann nicht gelöscht werden, solange ein Dokument der Kategorie zugeordnet ist.
Ein Benutzer kann eine Kategorie sehen, wenn er
die Berechtigung zur System- oder zur Mandantenbearbeitung hat oder
die Kategorie der Berechtigungsgruppe des Benutzers zugeordnet ist (Mandantenverwaltung → Mandant auswählen → Dokumentenkategorien → “Wer darf Dokumente dieser Kategorie sehen?”
Dokumentenkategorien anlegen
Um eine neue Dokumentenkategorie anzulegen, geht ihr über Mandantenverwaltung → Mandant wählen → Dokumentenkategorien in die Übersicht der Kategorien. Oben rechts könnt ihr über den grünen “+ Dokumentenkategorie” jetzt eine neue Kategorie anlegen.
Eine Dokumentenkategorie hat folgende Elemente und Einstellungen:
(1) Titel: Der Name der Kategorie wird im Filter von Dokumentenübersichten genutzt. Außerdem ist er als Tag an einem Dokument sichtbar. Der Kategorienname wird auch in den Objektdetails angezeigt, wenn mit dem Objekt Dokumente der Kategorie verknüpft sind. Die Kategorien werden außerdem auch in der Blink me App im Dokumentenbereich angezeigt.
(2) Berechtigungsgruppen: Unter “Wer darf Dokumente dieser Kategorie sehen?” werden die Berechtigungsgruppen hinzugefügt, die Dokumente aus dieser Kategorie sehen können sollen. Dies umfasst die Berechtigungsgruppen des Mandanten sowie Berechtigungsgruppen der Systemadministratoren.
(3) Dokumentenart: Unter “Welche Art von Dokumenten sollen in dieser Kategorie gespeichert werden?” kann zwischen zwei Arten ausgewählt werden:
Objekte Dokumente / Mitarbeiter Dokumente: Dies sind Dokumente, die mit einem Objekt bzw. einem Mitarbeiter verknüpft werden, z.B. Leistungsverzeichnisse. Alle Mitarbeiter der ausgewählten Berechtigungsgruppen können die Dokumente im zugeordneten Objekt oder Mitarbeiter sehen.
Allgemein verfügbare Dokumente: Dies sind Dokumente, die nicht mit einem Objekt bzw. einem Mitarbeiter verknüpft sind, sondern eher allgemeine Informationen enthalten, z.B. eine Mitarbeiterzeitung. Alle Mitarbeiter der ausgewählten Berechtigungsgruppen können alle Dokumente der Kategorie sehen.
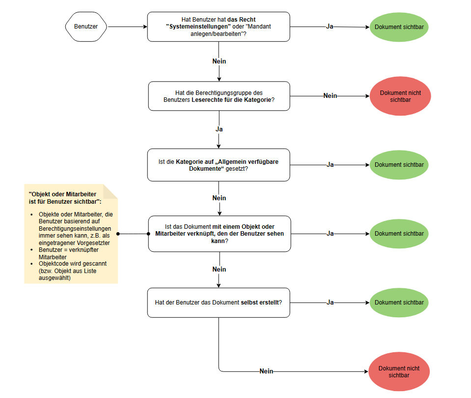
Wir zeigen euch hier noch einmal im Detail, unter welchen Bedingungen ein Benutzer ein Dokument sehen kann.

(4) Beschreibung: Die Beschreibung der Kategorie hilft dabei, zu verstehen, welche Art von Dokumenten sich in der Kategorie befinden. Sie wird in den Objektdetails sowie in der Blink me App angezeigt.
(5) Reihenfolge: Bei der Reihenfolge können ganze Nummern eingegeben werden, um zu steuern, in welcher Reihenfolge die Kategorien bei der Auswahl, im Filter sowie in den Objektdetails und der Blink me App angezeigt werden.
(6) Icon & Farbe der Kategorie können genutzt werden, um die Kategorien auch visuell voneinander zu trennen. Beides wird in den Objektdetails sowie in der Blink me App angezeigt.
Wenn alle Einstellungen wie gewünscht vorgenommen sind, kann mit “Erstellen” die neue Kategorie angelegt werden.
Leserechte
Die Steuerung der Leserechte ist bewusst so gestaltet, dass nur die Personen Zugriff auf ein Dokument erhalten, für die es relevant ist. Grundlage dafür sind drei Faktoren: die Kategorieneinstellung (Berechtigungsgruppen & Dokumentenart), die Verknüpfung mit Objekten oder Mitarbeitern und die Systemrechte des Benutzers.
In der folgenden Grafik kann man ausgehend vom Benutzer nachvollziehen, wie Blink entscheidet, ob dieser Benutzer ein Dokument sehen kann.

Der Entscheidungsbaum ist hilfreich, wenn man aus Sicht eines Benutzers prüfen möchte, ob ein Dokument sichtbar ist.
Hinweis: Hier haben wir beschrieben, ob bzw. unter welchen Bedingungen ein Dokument sichtbar ist. Wo es dann angezeigt wird, erklären wir im Kapitel Zugriff auf Dokumente.
Anwendungsbeispiele
Verwaltungsrechte
Ihr könnt festlegen, wer was mit Dokumenten tun darf. Das betrifft die Möglichkeit ein Dokument zu erstellen, zu verknüpfen und zu löschen.
Überlegt dafür vorab, wie die Verwaltung der Dokumente organisiert sein soll:
Beispielsweise kann eine zentrale Stelle Dokumente bereitstellen, und Objektleitungen verknüpfen diese nur mit Mitarbeitenden oder Objekten. Alternativ können z.B. auch Objektleitungen selbst Dokumente hochladen und verwalten.
Um die Rechte zu setzen geht ihr in der jeweiligen Berechtigungsgruppe auf “Details”. Dort findet ihr einen neuen Reiter „Dokumente“.

Hier könnt ihr folgende Berechtigungen setzen:
Dokumente verknüpfen: Wenn dieses Recht gesetzt ist, können Benutzer der Gruppe hochgeladene Dokumente mit Objekten und Mitarbeitern, die sie sehen können, verknüpfen.
Dokumente bearbeiten & neu anlegen: Wenn das Recht gesetzt ist, können Benutzer der Gruppe alle Dokumente bearbeiten oder neue Dokumente hochladen. Sie dürfen aber generell nur Dokumente bearbeiten, die sie auch lesen dürfen. Das Recht umfasst automatisch auch das Recht zur Verknüpfung.
Dokumente löschen: Wenn das Recht gesetzt ist, können Benutzer der Gruppe alle Dokumente löschen, die sie auch lesen dürfen. Das Recht umfasst automatisch auch die Rechte zum Bearbeiten, Anlegen und Verknüpfen.
Benutzer können auch ohne das Recht “Dokumente löschen” die Dokumente löschen, die sie selbst erstellt haben, solange sie das Recht “Dokumente bearbeiten & neu anlegen” haben.
Achtung: Die Berechtigungen müssen auch für die Berechtigungsgruppen der Systemadministratoren gesetzt werden. Dafür unter Konfiguration → Berechtigungen → bei der Gruppe auf
“Bearbeiten” → Reiter „Dokumente“ die gewünschten Berechtigungen setzten.
Troubleshooting
Wenn ein Dokument nicht wie erwartet sichtbar ist, kann das mehrere Ursachen haben. Prüft in folgenden Bereichen, ob die Voraussetzungen erfüllt sind:
Lizenzen
Ist die Funktion “Dokumente” für den betreffenden Mandanten aktiviert?
Ist die Funktion “Dokumente” für die betreffende Berechtigungsgruppe aktiviert?
Kategorien
Hat die Berechtigungsgruppe des Benutzers die Leseberechtigung für die entsprechende Dokumentenkategorie?
→ Mandantenverwaltung → Dokumentenkategorien → „Wer darf Dokumente dieser Kategorie sehen?“
Verknüpfungen
Bei Dokumentenart „Objekt Dokumente / Mitarbeiter Dokumente“ in Kategorie: Ist das Dokument mit einem Objekt oder Mitarbeiter verknüpft, das/den der Benutzer sehen darf?
Fehlt ggf. eine Verknüpfung, obwohl das Dokument nicht „allgemein verfügbar“ sein soll?